UX/UI DESIGN

Wireframes, Sitemaps and User Flow Diagrams

My UX experience began in the 1990s when I was creating site maps and user flow charts for Xpedior as lead visual designer supporting a team of professionals writing use cases and conducting A/B testing. Since then I have been a student of user experience design applying these principals to each and every job. I count my signed 1st edition of Alan Cooper's "About Face", and Paul Krug's "Don't Make Me Think" among my first resources in any interactive project. As UX/UI becomes more a field of its own, I continue to support HCI efforts with projects like wireframes & prototypes, stay abreast of the current UX trends, and ensure that all my visual designs conform to the modern best practices in user experience design.

Clients: Xpedior, RogueMonk, Clinician's Brief, Clear Case Legal, Woodberry Events Deliverables: Wireframes, site maps, user flow diagrams, journey maps, mockups, prototypes, comps Samples: RogueMonk wireframe
Clinician's Brief wireframes
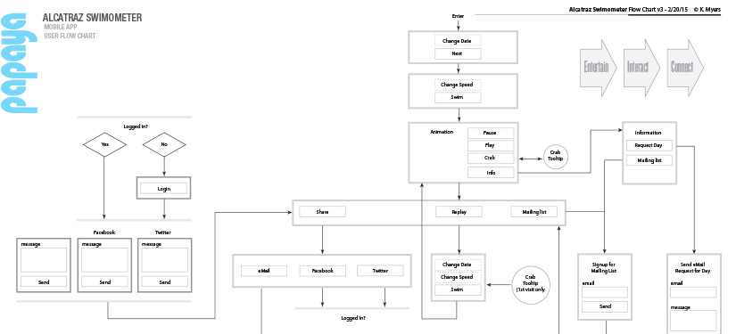
Swimometer mobile user flow chart
Swimometer mobile user process